Victoria Dominguez Almela & Richard Stafford 15 August, 2025

The BBNet R package provides a comprehensive suite of tools for building, visualising, and analysing Bayesian Belief Networks.
It aims to facilitate decision-making by enabling users to model complex processes and infer probabilities of various outcomes. The package is designed to be user-friendly, making advanced probabilistic modelling techniques accessible to ecology and environmental researchers and practitioners.
You can install the development version of BBNet from GitHub with:
# install.packages("devtools")
#devtools::install_github("vda1r22/bbnet")
install.packages("bbnet")With the exception of the bbn.network.diagram() function, all functions require a network model in the format below. It is easiest to read these into the R environment from a csv file. For this example, we will open the Rocky Shore model which comes as an example dataset within the BBNet package.
library(bbnet)
#> Loading required package: dplyr
#>
#> Attaching package: 'dplyr'
#> The following objects are masked from 'package:stats':
#>
#> filter, lag
#> The following objects are masked from 'package:base':
#>
#> intersect, setdiff, setequal, union
#> Loading required package: ggplot2
#> Loading required package: grid
#> Loading required package: igraph
#>
#> Attaching package: 'igraph'
#> The following objects are masked from 'package:dplyr':
#>
#> as_data_frame, groups, union
#> The following objects are masked from 'package:stats':
#>
#> decompose, spectrum
#> The following object is masked from 'package:base':
#>
#> union
#> Loading required package: tibble
#>
#> Attaching package: 'tibble'
#> The following object is masked from 'package:igraph':
#>
#> as_data_frame
data("my_BBN")
head(my_BBN)
#> X Dogwhelk Topshell Limpet Periwinkle Barnacle Green.Algae Biofilm
#> 1 Dogwhelk NA -1 -2 -2 -3 NA NA
#> 2 Topshell NA NA -1 -1 NA -3 -3
#> 3 Limpet NA -2 NA -2 NA -4 -4
#> 4 Periwinkle NA -1 -1 NA NA -3 -3
#> 5 Barnacle NA NA NA NA NA NA NA
#> 6 Green Algae NA NA NA NA NA NA -2
#> Corline.algae Fucoid.Algae
#> 1 NA NA
#> 2 NA NA
#> 3 NA NA
#> 4 NA NA
#> 5 NA NA
#> 6 -3 -1The details of this interaction matrix are discussed in the main text of the paper, which is under review in Ecological Informatics [we will update this shortly]. Essentially it explains direct interactions between what is here the species or taxon in the row on the species or taxon in the column.
It is also normal in most functions to have a scenario or scenarios which we want to investigate. In this rocky shore example, we have three scenarios - the removal of dogwhelks, the addition of periwinkles and a combination treatment, where dogwhelks are removed and periwinkles added. Some of these scenarios and the model are described in more detail in this paper.
Scenarios are loaded in as follows:
data("dogwhelk", "winkle", "combined")
head(dogwhelk)
#> Increase Node
#> 1 -4 Dogwhelk
#> 2 0 Topshell
#> 3 0 Limpet
#> 4 0 Periwinkle
#> 5 0 Barnacle
#> 6 0 Green AlgaeIn this case, any planned manipulation of the system (i.e. direct effects on the system) are listed - here all dogwhelks are removed, so a value of -4 is given (scale from -4 -strong decrease, to +4, strong increase).
We can run a predictive model on up to 12 scenarios at a time using the bbn.predict() function. As a minumum, we need to pass the network model and one scenario to the function.
bbn.predict(bbn.model = my_BBN, priors1 = dogwhelk, figure = 0) # figure set to zero, this is explained below
#> Warning in bbn.predict(bbn.model = my_BBN, priors1 = dogwhelk, figure = 0):
#> Node names in priors are different to those in the interaction matrix - prior
#> names will be used, but please check order of nodes is identical
#> [1] "Scenario number 1"
#> Increase name LowerCI UpperCI
#> 1 -4.0000000 Dogwhelk -4.0000000 -4.0000000
#> 2 0.8000000 Topshell 0.8000000 0.8000000
#> 3 1.6000000 Limpet 1.6000000 1.6000000
#> 4 1.6000000 Periwinkle 1.6000000 1.6000000
#> 5 2.4000000 Barnacle 2.4000000 2.4000000
#> 6 -1.7985382 Green Algae -1.7985382 -1.7985382
#> 7 -1.7985382 Biofilm -1.7985382 -1.7985382
#> 8 1.0791229 Corline algae 1.0791229 1.0791229
#> 9 0.3597076 Fucoid Algae 0.3597076 0.3597076The output given above shows the posterior outcome of the model as a result of dogwhelks decreasing - under the Increase column. Grazers increase (positive values) and some of the seaweeds which would be grazed by the grazers decreases. As the paper above explains, this is a short-term prediction model, so some seaweed actually increases in this scenario. There are also confidence intervals of our predictions - currently these show no difference to the main values, but we can bootstrap the model to gain an idea of the confidence of the predictions.
Required arguments
bbn.model - a matrix or dataframe of interactions between different model nodes
priors1 - an X by 2 array of initial changes to the system under investigation. The first column should be a -4 to 4 (including 0) integer value for each node in the network with negative values indicating a decrease and positive values representing an increase. 0 represents no change. Note, names included here are included as outputs in tables and figures (note misspelling of coraline algae in examples). Shortening these names can provide better figures
Optional Arguments
priors2 - priors12 - as above, but additional scenarios.
boot_max - the number of bootstraps to perform. Suggested range for exploratory analysis 1-1000. For final analysis recommended size = 1000 - 10000 - note, this can take a long time to run. Default value is 1, running with no bootstrapping - suitable for exploration of data and error checking.
values - default value 1. This provides a numeric output of posterior values and any confidence intervals. Set to 0 to hide this output
figure - default value 1. Sets the figure options. 0 = no figures produced. 1 = figure is saved in working directory as a PDF file (note, this is overwritten if the name is not changed, and no figure is produced if the existing PDF is open when the new one is generated). 2 = figure is produced in a graphics window. All figures are combined on a single plot where scenario 2 is below scenario 1 (i.e. scenarios work in columns then rows)
font.size - default = 5. This sets the font size on the figures.
Example
bbn.predict(bbn.model = my_BBN, priors1 = dogwhelk, priors2 = winkle, priors3= combined, figure = 2, boot_max = 100, values = 0, font.size = 7)
#> Warning in bbn.predict(bbn.model = my_BBN, priors1 = dogwhelk, priors2 =
#> winkle, : Node names in priors are different to those in the interaction matrix
#> - prior names will be used, but please check order of nodes is identical
#> Warning in bbn.predict(bbn.model = my_BBN, priors1 = dogwhelk, priors2 =
#> winkle, : Node names in priors are different to those in the interaction matrix
#> - prior names will be used, but please check order of nodes is identical
#> Warning in bbn.predict(bbn.model = my_BBN, priors1 = dogwhelk, priors2 =
#> winkle, : Node names in priors are different to those in the interaction matrix
#> - prior names will be used, but please check order of nodes is identical
You can extract the prediction results for any scenario:
results <- bbn.predict(bbn.model = my_BBN, priors1 = dogwhelk, priors2 = winkle, priors3= combined, boot_max = 100)
#> Warning in bbn.predict(bbn.model = my_BBN, priors1 = dogwhelk, priors2 =
#> winkle, : Node names in priors are different to those in the interaction matrix
#> - prior names will be used, but please check order of nodes is identical
#> [1] "Scenario number 1"
#> Increase name LowerCI UpperCI
#> 1 -4.0000000 Dogwhelk -4.0000000 -4.0000000
#> 2 0.8000000 Topshell 0.6254595 0.9656235
#> 3 1.6000000 Limpet 1.5143918 1.6750624
#> 4 1.6000000 Periwinkle 1.4986888 1.7169608
#> 5 2.4000000 Barnacle 2.3607991 2.4160612
#> 6 -1.7985382 Green Algae -2.3159993 0.0000000
#> 7 -1.7985382 Biofilm -2.5117583 0.0000000
#> 8 1.0791229 Corline algae 0.0000000 1.4349772
#> 9 0.3597076 Fucoid Algae 0.0000000 0.4650112
#> Warning in bbn.predict(bbn.model = my_BBN, priors1 = dogwhelk, priors2 =
#> winkle, : Node names in priors are different to those in the interaction matrix
#> - prior names will be used, but please check order of nodes is identical
#> [1] "Scenario number 2"
#> Increase name LowerCI UpperCI
#> 1 0.00 Dogwhelk 0.0000000 0.0000000
#> 2 -0.60 Topshell -0.8859101 -0.3889231
#> 3 -0.60 Limpet -0.7161615 -0.4135167
#> 4 3.00 Periwinkle 3.0000000 3.0000000
#> 5 0.00 Barnacle 0.0000000 0.0000000
#> 6 -1.80 Green Algae -2.3039743 -1.4805342
#> 7 -1.80 Biofilm -2.4281818 -1.4755448
#> 8 1.08 Corline algae 0.7867032 1.3937164
#> 9 0.36 Fucoid Algae 0.1737414 0.4900351
#> Warning in bbn.predict(bbn.model = my_BBN, priors1 = dogwhelk, priors2 =
#> winkle, : Node names in priors are different to those in the interaction matrix
#> - prior names will be used, but please check order of nodes is identical
#> [1] "Scenario number 3"
#> Increase name LowerCI UpperCI
#> 1 -4.0000000 Dogwhelk -4.0000000 -4.0000000
#> 2 0.5480000 Topshell 0.0000000 0.7302683
#> 3 1.3960000 Limpet 1.2200014 1.5356487
#> 4 3.0000000 Periwinkle 3.0000000 3.0000000
#> 5 2.4000000 Barnacle 2.4007149 2.4007149
#> 6 -2.2508415 Green Algae -2.6165441 -1.7374702
#> 7 -2.0529021 Biofilm -2.2566043 -1.8152090
#> 8 1.3505049 Corline algae 1.0421560 1.5881879
#> 9 0.4501683 Fucoid Algae 0.3201083 0.5516109
results[[2]]$summary # view the numeric output for scenario 2
#> Increase name LowerCI UpperCI
#> 1 0.00 Dogwhelk 0.0000000 0.0000000
#> 2 -0.60 Topshell -0.8859101 -0.3889231
#> 3 -0.60 Limpet -0.7161615 -0.4135167
#> 4 3.00 Periwinkle 3.0000000 3.0000000
#> 5 0.00 Barnacle 0.0000000 0.0000000
#> 6 -1.80 Green Algae -2.3039743 -1.4805342
#> 7 -1.80 Biofilm -2.4281818 -1.4755448
#> 8 1.08 Corline algae 0.7867032 1.3937164
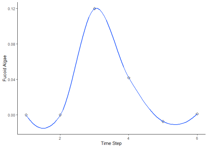
#> 9 0.36 Fucoid Algae 0.1737414 0.4900351Two functions help visualise changes over time. It should be noted that the exact values from these functions do not correspond to the more robust bbn.predict() - which should be used to inform of likely changes. These help visualise the flow of information through the network and how changes progress through the network over time (e.g. should we expect to see a change in one parameter before another - perhaps as per trophic cascade or ecological succession type processes)
As above we need to pass the function a network model and a scenario as a minimum. In this case, only one scenario can be analysed at once. The output is a graph of each node in the network, visualised across the different timesteps in the model. Note - values are plotted on each graph and lines of best fit are drawn using the geom_smooth() function. Typically this function may not perform well with the variability in values and lack of data points, and multiple warning messages may be produced.
Required arguments
bbn.model - a matrix or dataframe of interactions between different model nodes
priors1 - an X by 2 array of initial changes to the system under investigation. The first column should be a -4 to 4 (including 0) integer value for each node in the network with negative values indicating a decrease and positive values representing an increase. 0 represents no change.
Optional Arguments
timesteps - default = 5. This is the number of timesteps the model performs. Note, timesteps are arbitrary and non-linear. However, something occurring in timestep 2, should occur before timestep 3.
disturbance - default = 1. 1 - creates a prolonged or press disturbance as per the bbn.predict() function. Essentially prior values for each manipulated node are at least maintained (if not increased through reinforcement in the model) over all timesteps. 2 - shows a brief pulse disturbance, which can be useful to visualise changes as peaks and troughs in increase and decrease of nodes can propagate through the network
Example
bbn.timeseries(bbn.model = my_BBN, priors1 = combined, timesteps = 6, disturbance = 2)
#> Warning in bbn.timeseries(bbn.model = my_BBN, priors1 = combined, timesteps =
#> 6, : Node names in priors are different to those in the interaction matrix -
#> prior names will be used, but please check order of nodes is identical
#> `geom_smooth()` using formula = 'y ~ x'
#> `geom_smooth()` using formula = 'y ~ x'

#> `geom_smooth()` using formula = 'y ~ x'

#> `geom_smooth()` using formula = 'y ~ x'

#> `geom_smooth()` using formula = 'y ~ x'

#> `geom_smooth()` using formula = 'y ~ x'

#> `geom_smooth()` using formula = 'y ~ x'

#> `geom_smooth()` using formula = 'y ~ x'

#> `geom_smooth()` using formula = 'y ~ x'

This function produces a network diagram in each timestep of the model, rather than the graph produced above. The most important interactions at that timestep are listed and the colour of nodes changes from black (showing the highest increase) to white (showing the lowest increase / largest decrease)
Required arguments
bbn.model - a matrix or dataframe of interactions between different model nodes
priors1 - an X by 2 array of initial changes to the system under investigation. The first column should be a -4 to 4 (including 0) integer value for each node in the network with negative values indicating a decrease and positive values representing an increase. 0 represents no change.
Optional Arguments
timesteps - default = 5. This is the number of timesteps the model performs. Note, timesteps are arbitrary and non-linear. However, something occurring in timestep 2, should occur before timestep 3.
disturbance - default = 1. 1 - creates a prolonged or press disturbance as per the bbn.predict() function. Essentially prior values for each manipulated node are at least maintained (if not increased through reinforcement in the model) over all timesteps. 2 - shows a brief pulse disturbance, which can be useful to visualise changes as peaks and troughs in increase and decrease of nodes can propagate through the network
threshold - default = 0.2. Nodes which deviate from 0 by more than this threshold value will display interactions with other nodes. As mentioned, values in these visualisation functions don’t directly correspond to those in the bbn.predict() function. This value can be tweaked from 0 to 4 to create the most useful visualisations
font.size - default = 0.7. Changes the font in the figure produced. The value here is a multiplier of the default font size used in the igraph package and does not correspond to the font.size argument in the bbn.timeseries() function.
arrow.size - default = 4. Changes the size of the arrows. Note, sizes do vary based on interaction strength, so this is a multiplier for visualisation purposes.
Example
bbn.visualise(bbn.model = my_BBN, priors1 = combined, timesteps = 5, disturbance = 2, threshold=0.05, font.size=0.7, arrow.size=4)
#> Warning in bbn.visualise(bbn.model = my_BBN, priors1 = combined, timesteps = 5,
#> : Node names in priors are different to those in the interaction matrix - prior
#> names will be used, but please check order of nodes is identical
#> NULL

#> NULL

#> NULL

#> NULL

#> NULL
For some methods of model parameterisation, extensive data extraction from literature, or expert opinion can be useful. However, this is time consuming, and being aware of the most sensitive parameters in the model which may affect the desired outputs could help concentrate efforts. This function produces a list of the most important parameters / interaction strengths to examine.
Required arguments
bbn.model - a matrix or dataframe of interactions between different model nodes
One or more nodes (recommended no more than 3) which would be the main outcomes of interest in the model. The spelling of these nodes needs to be identical (including capital letters) to that in the imported csv file (note, you should include spaces if these are in your csv file, rather than the dot notation used once imported into R).
Optional arguments
boot_max - the number of bootstraps to perform. Suggested range for exploratory analysis 100-1000. For final analysis recommended size = 1000 - 10000 - note, this can take a long time to run. Default value is 1000.
Example use and interpretation
bbn.sensitivity(bbn.model = my_BBN, boot_max = 100, 'Limpet', 'Green Algae')
#> sens.output Freq
#> 1 Dogwhelk->Limpet 1
#> 2 Green.Algae->Fucoid.Algae 1
#> 3 Limpet->Periwinkle 1
#> 4 Dogwhelk->Topshell 2
#> 5 Green.Algae->Biofilm 2
#> 6 Green.Algae->Corline.algae 2
#> 7 Periwinkle->Biofilm 2
#> 8 Dogwhelk->Barnacle 3
#> 9 Limpet->Biofilm 3
#> 10 Limpet->Green.Algae 3
#> 11 Limpet->Topshell 3
#> 12 Periwinkle->Green.Algae 3
#> 13 Periwinkle->Limpet 3
#> 14 Topshell->Biofilm 3
#> 15 Topshell->Limpet 3
#> 16 Topshell->Green.Algae 4
#> 17 Topshell->Periwinkle 5
#> 18 Periwinkle->Topshell 6
The function works by bootstrapping with multiple changes to prior values and interaction strengths in the network. The frequency shows the number of times a modified interaction shows up as important in causing a change to the listed nodes. As such, those interactions showing as more frequent in the table or figure are likely to be most influential in any predictions. These should be subject to closer scrutiny in terms of values used. (note, this does not mean the values are incorrect or should be reduced from more extreme values - i.e. from 4 to 3, just that they should be carefully checked)
For simple networks visualising the interactions can be useful. In some more complex cases, network diagrams will only serve to illustrate a ‘complex system’ exists.
This visualises all nodes and interactions in a network, in a similar manner to the bbn.visualise() package, other than this is the full network. Nodes can also be colour coded by theme. It is easiest to create a slightly different csv file to produce these networks, which allows for the colour coding.
data("my_network")
head(my_network)
#> id node.type node.name Dogwhelk Topshell Limpet Periwinkle Barnacle
#> 1 s01 1 Dogwhelk NA -1 -2 -2 -3
#> 2 s02 2 Topshell NA NA -1 -1 NA
#> 3 s03 2 Limpet NA -2 NA -2 NA
#> 4 s04 2 Periwinkle NA -1 -1 NA NA
#> 5 s05 3 Barnacle NA NA NA NA NA
#> 6 s06 4 Green Algae NA NA NA NA NA
#> Green.Algae Biofilm Corline.algae Fucoid.Algae
#> 1 NA NA NA NA
#> 2 -3 -3 NA NA
#> 3 -4 -4 NA NA
#> 4 -3 -3 NA NA
#> 5 NA NA NA NA
#> 6 NA -2 -3 -1Note - in this file, the first column is called id and
consists of an s and a 2 digit number relating to the node number. The
second column is called node.type and is an integer value
from 1-4. This sets the colour of the node in the network (sticking to a
maximum of four colours). Here, predators, grazers, filter feeders and
algae are colour coded seperately - it would be fine to change the
colours, for example to ensure algae were green. The third column is the
same as the first column in the standard BBN interaction csv, other than
it is titled node.name. It is important to use these column
names (including capitals and dot notation). The remainder of the
columns are exactly as the standard BBN interaction csv file.
Required arguments
bbn.network - a csv file as described above, with note paid to the first three column names
Optional arguments
font.size - default = 0.7. Changes the font in the figure produced. The value here is a multiplier of the default font size used in the igraph package and does not correspond to the font.size argument in the bbn.timeseries() function.
arrow.size - default = 4. Changes the size of the arrows. Note, sizes do vary based on interaction strength, so this is a multiplier for visualisation purposes. Negative interactions are shown by red arrows, and positive interactions by black arrows
arrange - this describes how the final diagram looks.
Default is layout_on_sphere but layout_on_grid
provides the same layout as in the bbn.visualise() function and ensures
nodes are structured in the order specified in the network. Other
layouts, including layout_on_sphere are more randomly
determined, and better/clearer diagrams may occur if you run these
multiple times. Other options are from the igraph package:
layout.sphere
layout.circle
layout.random
layout.fruchterman.reingold
Examples
bbn.network.diagram(bbn.network = my_network, font.size = 0.7, arrow.size = 4, arrange = layout_on_sphere)
#> NULL
bbn.network.diagram(bbn.network = my_network, font.size = 0.7, arrow.size = 2, arrange = layout_on_grid)

#> NULL
bbn.network.diagram(bbn.network = my_network, font.size = 0.7, arrow.size = 2, arrange = layout.random)

#> NULL
bbn.network.diagram(bbn.network = my_network, font.size = 0.7, arrow.size = 2, arrange = layout.circle)

#> NULL
If something is not clear, or missing, or if you would like to request a feature, please open an issue on our GitHub repository.
If you found the package and/or the tutorial useful, please do not hesitate to cite the package as an acknowledgement for the time spent in writing the package and this tutorial.
citation("bbnet")
#> Warning in citation("bbnet"): could not determine year for 'bbnet' from package
#> DESCRIPTION file
#> To cite package 'bbnet' in publications use:
#>
#> Dominguez Almela V, Stafford R (????). _bbnet: Create Simple
#> Predictive Models on Bayesian Belief Networks_. R package version
#> 1.2.1, <https://github.com/vda1r22/bbnet>.
#>
#> A BibTeX entry for LaTeX users is
#>
#> @Manual{,
#> title = {bbnet: Create Simple Predictive Models on Bayesian Belief Networks},
#> author = {Victoria {Dominguez Almela} and Richard Stafford},
#> note = {R package version 1.2.1},
#> url = {https://github.com/vda1r22/bbnet},
#> }