NCC
package allows users to simulate platform trials and
to compare arms using non-concurrent control data.
We consider a platform trial evaluating the efficacy of treatment arms compared to a shared control. We
assume that treatment arms enter the platform trial sequentially. In
particular, we consider a trial starting with at least one initial
treatment arm, where a new arm is added after every
patients have been
recruited to the trial (with
).
We divide the duration of the trial into periods, where the periods are the time intervals
bounded by times at which a treatment arm either enters or leaves the
platform.
The below figure illustrates the considered trial design.
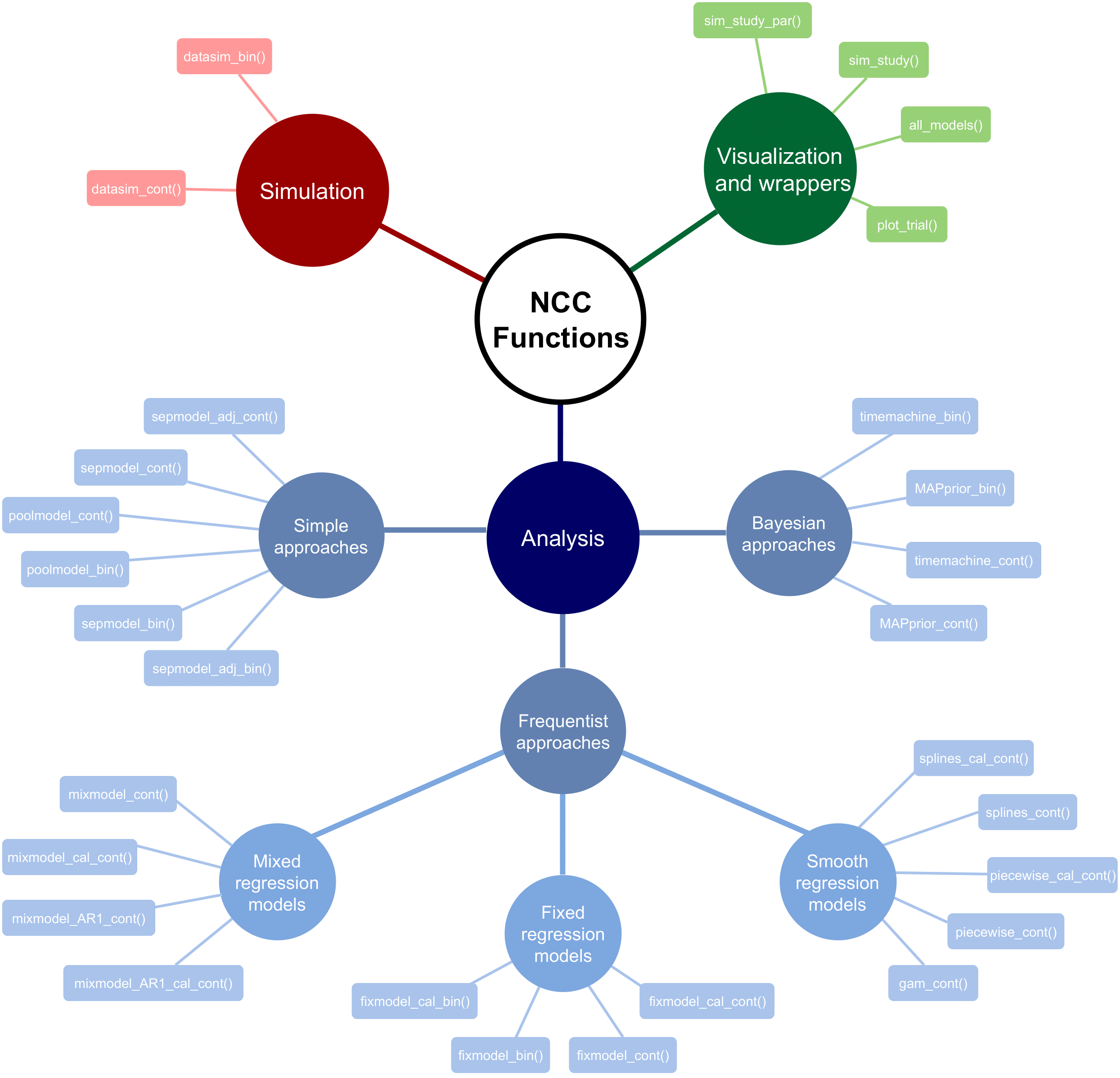
This package contains the following functions:
datasim_bin()
simulates data with binary outcomesdatasim_cont()
simulates data with continuous
outcomesget_ss_matrix()
computes sample sizes per arm and
periodlinear_trend()
is the linear time trend function, used
to generate the trend for each patientsw_trend()
is the step-wise time trend function, used
generate the trend for each patientinv_u_trend()
is the inverted-u time trend function,
used generate the trend for each patientseasonal_trend()
is the seasonal time trend function,
used generate the trend for each patientfixmodel_bin()
performs analysis using a regression
model adjusting for periodsfixmodel_cal_bin()
performs analysis using a regression
model adjusting for calendar timepoolmodel_bin()
performs pooled analysissepmodel_bin()
performs separate analysissepmodel_adj_bin()
performs separate analysis adjusting
for periodsMAPprior_bin()
performs analysis using the MAP prior
approachtimemachine_bin()
performs analysis using the Time
Machine approachfixmodel_cont()
performs analysis using a regression
model adjusting for periodsfixmodel_cal_cont()
performs analysis using a
regression model adjusting for calendar timegam_cont()
performs analysis using generalized additive
modelmixmodel_cont()
performs analysis using a mixed model
adjusting for periods as a random factormixmodel_cal_cont()
performs analysis using a mixed
model adjusting for calendar time as a random factormixmodel_AR1_cont()
performs analysis using a mixed
model adjusting for periods as a random factor with AR1 correlation
structuremixmodel_AR1_cal_cont()
performs analysis using a mixed
model adjusting for calendar time as a random factor with AR1
correlation structurepiecewise_cont()
performs analysis using discontinuous
piecewise polynomials per periodpiecewise_cal_cont()
performs analysis using
discontinuous piecewise polynomials per calendar timepoolmodel_cont()
performs pooled analysissepmodel_cont()
performs separate analysissepmodel_adj_cont()
performs separate analysis
adjusting for periodssplines_cont()
performs analysis using regression
splines with knots placed according to periodssplines_cal_cont()
performs analysis using regression
splines with knots placed according to calendar timesMAPprior_cont()
performs analysis using the MAP prior
approachtimemachine_cont()
performs analysis using the Time
Machine approachall_models()
is an auxiliary wrapper function to
analyze given dataset (treatment-control comparisons) with multiple
modelssim_study()
is a wrapper function to run a simulation
study (treatment-control comparisons) for desired scenariossim_study_par()
is a wrapper function to run a
simulation study (treatment-control comparisons) for desired scenarios
in parallelplot_trial()
visualizes the progress of a simulated
trialFor a more detailed description of the functions, see the vignettes in the R-package website (https://pavlakrotka.github.io/NCC/).
The below figure illustrates the NCC
package functions
by functionality.
To install the latest version of the NCC
package from
Github, please run the following code:
# install.packages("devtools")
::install_github("pavlakrotka/NCC", build_vignettes = TRUE) devtools
Documentation of all functions as well as vignettes with further description and examples can be found at the package website: https://pavlakrotka.github.io/NCC/
[1] Bofill Roig, M., Krotka, P., et al. “On model-based time trend adjustments in platform trials with non-concurrent controls.” BMC medical research methodology 22.1 (2022): 1-16.
[2] Lee, K. M., and Wason, J. “Including non-concurrent control patients in the analysis of platform trials: is it worth it?.” BMC medical research methodology 20.1 (2020): 1-12.
[3] Saville, B. R., Berry, D. A., et al. “The Bayesian Time Machine: Accounting for Temporal Drift in Multi-arm Platform Trials.” Clinical Trials 19.5 (2022): 490-501
Funding
EU-PEARL (EU Patient-cEntric clinicAl tRial pLatforms) project has received funding from the Innovative Medicines Initiative (IMI) 2 Joint Undertaking (JU) under grant agreement No 853966. This Joint Undertaking receives support from the European Union’s Horizon 2020 research and innovation programme and EFPIA and Children’s Tumor Foundation, Global Alliance for TB Drug Development non-profit organisation, Spring works Therapeutics Inc. This publication reflects the authors’ views. Neither IMI nor the European Union, EFPIA, or any Associated Partners are responsible for any use that may be made of the information contained herein.